的士資訊平台服務協議

本《的士資訊平台服務協議》(以下簡稱“本協議”)是您(以下簡稱“您”或“用戶”)與小桔科技香港有限公司(以下簡稱“本公司”或者“我們”)之間關於您在滴滴的士資訊平台(以下簡稱“滴滴平台”或平台)中註冊並使用滴滴平台以及您通過滴滴平台獲得相關資訊、建議及/或服務等相關事宜所訂立的協議。
敬請您仔細閱讀並理解與此相關的《軟件使用協議及私隱政策》所包含的所有條款,您的下載、安裝、使用、帳號獲取和登錄等行為將視為您同意並接受其中各項條款的約束。
在滴滴平台使用過程中將產生的通訊資料流程量費用,該服務與費用由您的通訊運營商提供,本公司不提供通訊服務和流量費用的收取。
滴滴平台向您提供需要使用的士載客服務(不包括載貨等其他服務)的乘客相關資訊,包括乘客乘車路線和時間,以便促成您與乘客之間達成的士載客服務協議。
為避免誤解,特澄清如下:滴滴平台提供的並不是的士服務,而是為您和的士服務需求方(乘客)之間提供資訊及技術支援,協助您與乘客之間達成的士載客服務協議的網絡資訊技術平台。滴滴平台不對您與乘客之間的的士服務過程中產生的糾紛或爭議承擔責任,也不對任何一方使用的士服務過程中可能遭受的損失承擔責任。
您作為滴滴平台用戶,使用平台的行為、方式不得存在違反法律規定,或侵犯任何第三方合法權益的情況,如存在上述情況,您應自行承擔相應的法律責任,同時本公司有權禁止您繼續使用滴滴平台,或依據相關法律或法庭命令,將相關資訊提供給政府、法院或執法機構,如由此給本公司造成損失的,用戶應承擔賠償責任。
本公司有權對您使用滴滴平台網絡服務(包括但不限於免費或付費服務)的情況進行審查和監督(包括但不限於對使用者存儲在本公司的內容進行審核),並根據《使用者違規行為管理規範》對您的違規行為採取相應的措施,包括扣滴米、限聽優質單、中止或終止資訊服務。因您自身行為需向第三人承擔責任的,由您自行承擔,與本公司無關。
《的士資訊平台服務協議》及《軟件使用協議及私隱政策》將不時進行修訂。您應經常訪問本頁面以瞭解當前的條款,因為這些條款與您密切相關。這些條款的某些條文也可能被滴滴平台程式中某些頁面上或某些具體服務明確指定的法律通告或條款所取代,您應該瞭解這些內容,一旦接受本條款,即意味著您已經同時詳細閱讀並接受了這些被引用或取代的條款。
使用者違規行為管理規範
違規行定義
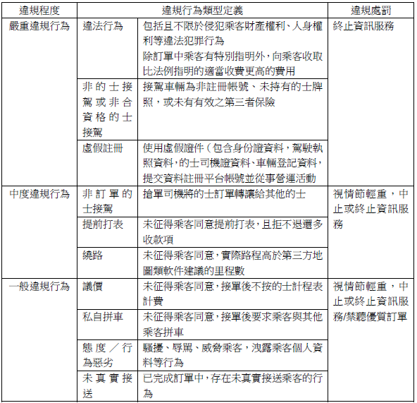
司機的違規行為包括服務違規行為及作弊行為。
服務違規行為,是指擾亂滴滴的士平台(以下簡稱“平台”)秩序、侵犯乘客合法權利的行為,包括訂單轉讓、繞路、向乘客收取比法例指明的適當收費更高的費用、提前開始的士計程表或更改的士計程表等。
作弊行為,是指通過實施欺詐等非法或不正當行為以獲取訂單、滴米和平台各類獎勵的行為。
違規處罰措施與定義
平台根據違規行為的嚴重程度、頻率等,制定一系列處罰措施,包括扣滴米、限聽優質單、中止或終止資訊服務。具體定義如下:
扣滴米:扣除帳戶中已有的部分或全部滴米。
限聽優質訂單:無法在滴滴的士平台上聽到加價訂單、遠距離訂單、獎滴米訂單。
中止或終止資訊服務:中止資訊服務期間及終止資訊服務後,無法在滴滴的士平台上接聽訂單。
服務違規行為類型及處罰規則
作弊行為類型及處罰規則